为引领,主攻粮油作物单产和品质的“双提升☆◇”。肥料行业作为保障粮食安全和实现绿色转型的关键环节=-•,正经历一场从理念到实践的深刻变革。
2026年中央一号文件的政策导向,在既往“减量增效=”的基础上☆•=,呈现出更加系统化◁、集成化和高质量化的特征。
1◁•.战略目标升级▷◆:文件核心目标从保障“量▽”的安全,深化为农业可持续发展与质量兴农。这意味着绿色转型不仅是环保要求•▼☆,更是提升农产品竞争力、促进农民增收的经济驱动力★。
2◆•.实施路径细化:关键路径仍是•“减量增效▷▲▪”,但内涵更丰富■▼。它并非单纯减少用量,而是通过技术创新与系统集成,实现更少投入-★■、更高产出和更优环境效益的有机统一-。具体抓手明确为:
3.新质生产力引领:文件首次提出•“发展农业新质生产力”,要求以科技创新集聚先进生产要素。对肥料行业而言-◆=,这意味着必须通过生物技术、数字技术等与传统产业的深度融合,催生新质生产力○,为粮食产能提升和农业强国建设提供核心支撑★△■。

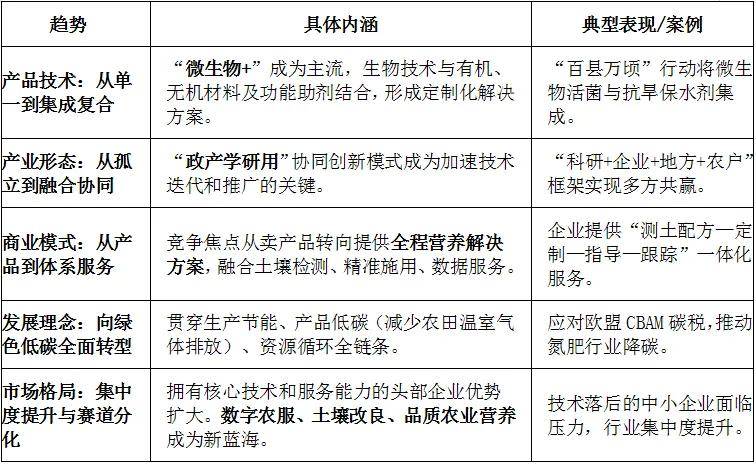
当前,肥料行业的绿色转型已从政策倡导进入大规模、可验证的示范推广阶段★。由中国农业科学院牵头、多方协同的“百县万顷”行动是其标志性工程●=◁,该行动在2025年取得成功后,已于近期公布2026年升级计划。
◁:示范区实现化肥用量降低10%-20%☆◇,农药用量降低15%-50%▽•;同时,大田作物平均增产5%-8%,经济作物增产10%-15%。
◇:科学检测证实,施用微生物活菌肥料后,土壤有机质含量显著提高•☆□,并有效•“活化”了土壤中被固定的磷、钾养分,证明了通过生物技术=◁“重塑土壤健康•”的可行性。
:投入产出比高达1•:3至1:10,为技术推广提供了最直接的市场驱动力△△•。
:示范县将从61个扩展至超100个,核心示范区达1万公顷■,进入规模化推广新阶段=。
”协同框架(政府、企业、科研、农户),形成了▼“政府有粮食、企业有市场、专家有数据、农民有收益▽”的价值共享闭环。

:传统大宗化肥产能仍面临过剩压力(如2025年尿素产能预计超7300万吨),行业景气度承压。市场正在加速向
:据荷兰合作银行报告,由于粮食价格承压及肥料本身价格上涨,2026年全球化肥需求可能减弱△▷,价格承受能力面临挑战。这要求国内企业必须通过提升产品附加值和技术含量来维持竞争力。

2026年中央一号文件为肥料行业绘就了清晰的绿色转型路线图。行业响应号召,已从概念探讨进入以科技创新为内核、以经济效益为验证、以多方协同为保障的实质性推进阶段。
▷…▼。积极参与“百县万顷”类示范项目•□◁,是验证技术、树立品牌、获取一线数据的绝佳途径。
:应主动拥抱“产品+技术+服务”的套餐▪,利用政府补贴(如有机肥补贴)降低转型成本★□,通过实践验证绿色技术带来的长期土壤价值和经济效益。
:需持续优化“激励+约束”的政策体系▲◆☆,加大对前期研发和示范推广的支持,同时完善绿色肥料的评价标准与认证体系◇■,保障市场健康发展。
结论:肥料行业的绿色转型★◇■,是一场关乎国家粮食安全、生态环境安全和产业竞争力的深刻变革。在“提质增效”和“农业新质生产力”的引领下…▲□,行业正驶入以技术集成化、服务精细化▲▽◁、产业融合化和发展低碳化为特征的快车道。这场转型既是挑战,更是行业迈向高质量发展□▼、助力农业强国建设的历史性机遇。